加拿大28在线,加拿大28在线(中国)| 加拿大28在线,加拿大28在线(中国)| 工校新闻| 教务信息| 学生管理| 专业设置| 招生就业| 实训·考证| 党团专栏| 学生天地| 网上报名|


新闻阅读>>加拿大28在线,加拿大28在线(中国) > 校园公告 - 加拿大28在线,加拿大28在线(中国)关于遴选项目建设财务决算机构的公告

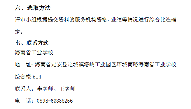
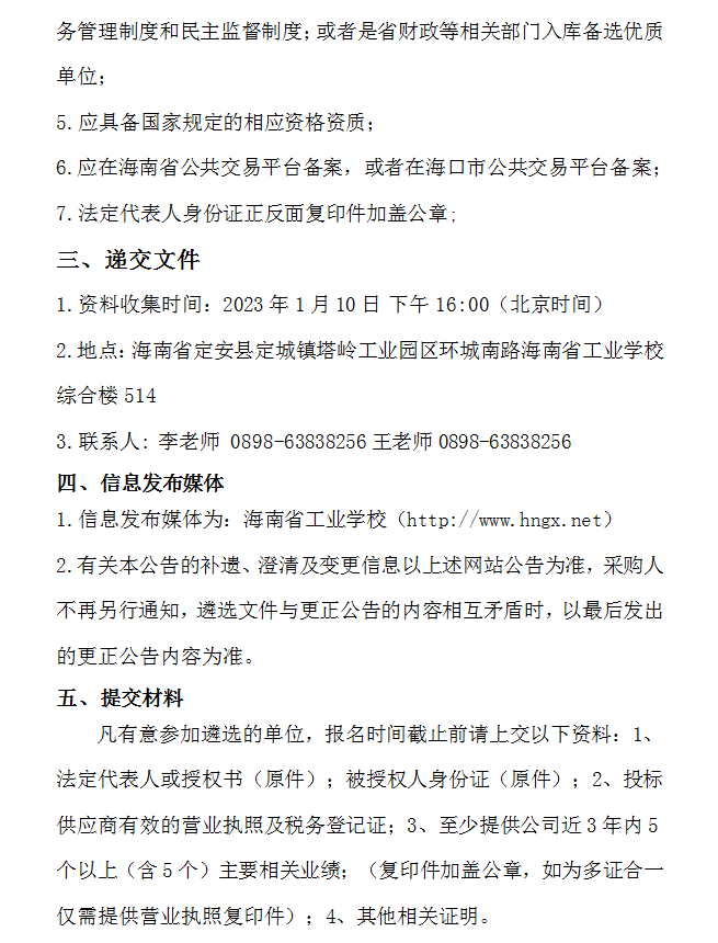
加拿大28在线,加拿大28在线(中国)关于遴选项目建设财务决算机构的公告
 
校园公告  加入时间:2023-01-04 10:31:15  系统管理员  点击:








附件:关于遴选项目建设财务决算机构的公告


上一条:
下一条:



【关闭窗口】   打印本页  



© 版权所有:加拿大28在线,加拿大28在线(中国)
 学校地址:海南省塔岭工业园区环城南路 邮编:571200
  电话:63835116(办公室)  63835133  63835630(招生就业办)  63835119(学生科)
公安备案号 46902102000015   琼ICP备12001502号-1
新澳彩 | 华体会网 | 亚搏平台 | 必赢 | 九游会在线注册 | 易游·(中国区)体育官方网站-YY SPORTS | j9在线 | 必威在线客服 | 万搏平台 |